2026年了,如何做复盘?
当然是和 AI 一起做。🤣
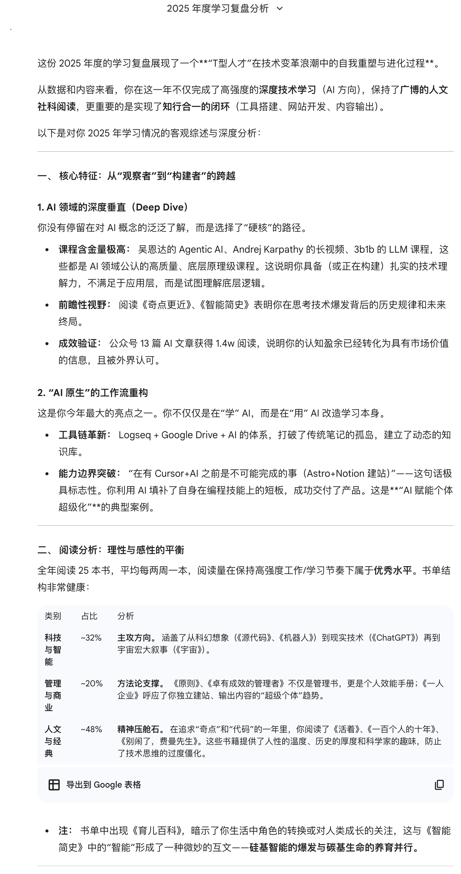
为什么要用AI做复盘?
每到年底做复盘时,我都会陷入一种“复盘焦虑”。因为做一次深度的年度复盘,意味着要亲手翻阅一整年的记录,整理碎片、分析数据、深挖原因、总结得失,最后制定计划。这是一场巨大的思维工程。
例如,仅仅是整理“工作”这一个维度,往往就要消耗我一天的时间。这种低效的脑力搬运不仅吞噬了我的精力,而且结果往往令人沮丧——因为记忆是不可靠的,分析是主观的,而思考往往因为疲惫而停留在表面。通常在整理完数据后我就已经感到精疲力尽了,误把这种疲惫感当成了成就感,然后陷入“自我感动”。
但在 2026 年,这一切变得不同。
当我将复盘的流程接入 AI,事情变得简单而轻松。AI 消除了数据整理的摩擦力,让过程变得极度丝滑;更重要的是,AI 不会顾及你的面子,不会被你的辛苦所感动。它用绝对的客观和理性,开门见山地指出那些你试图回避的本质问题。
AI复盘的步骤
一、 直面结果:把记忆交给数据
人类的记忆不仅不可靠,而且极具欺骗性。我们会本能地美化那些让你痛苦的失败,也会无意识地放大那些微不足道的成功。
复盘的第一步,是“去情绪化”。
我把这一年所有的月度复盘截屏丢给 Gemini。然后给它一个简单的指令:
“帮我整理我的 2025 年都完成了哪些事情,按照工作、学习、财务、生活分类。”
把Gemini给出的结果粘贴到logseq,并优化这一部分的内容:进行补充或添加链接。

以往,通过手动整理这些信息,我需要在文档之间来回跳转,这种摩擦力往往消耗了大部分的时间和精力,导致复盘一开始就力不从心。但是有了 AI+logseq,数据整理变得不再痛苦。
二、 深挖原因:寻找镜像中的盲点
综述和分析
拥有了数据,并不等于拥有了洞察。数据是死的,只有通过思考与碰撞,才能产生火花。
我采用了一种“三方会谈”的策略。我将 Logseq 中的大纲同时投喂给 ChatGPT、Gemini 和 Claude,要求它们进行“客观、公正的综述和分析”。
以上内容是我 20xx 年度的{xx}复盘。请对我所完成的事情进行客观、公正地综述和分析。
ChatGPT

Gemini

Claude

Gemini 注意到了一个细节。它在分析我的书单时还发现了我在读《育儿百科》,这说明 AI 不仅和我有关,也和组建一个学习型家庭有关。
用 5 Whys 向下深挖
AI 敏锐地指出了我的核心问题:广度溢出,深度不够。 这个时候最需要的是一位可以和你对话的人,帮你找到问题根源。生活中这样的人不多,懂得帮你分析的人又太忙,所以还是和 AI 来场对话吧。
{简述问题} 请按照以下框架向我提问,目的是帮我找到问题的根源: - 外部原因 vs 内部原因 - 能改变的 vs 不能改变的 - 表层原因 vs 深层原因 - 用 5why 向下深挖
ChatGPT

Gemini

三、 思考结晶:将经历转化为资产
复盘的终点不是承认错误,而是沉淀资产。
如果在复盘结束后,你只是感叹了一句“明年要努力”,那么这个复盘就是失败的。Paul Graham 曾说,要把原本模糊的直觉,打磨成可以被调用的概念。
我让 AI 帮我做了一步转化:
-
错误集卡片:这不仅是记录“我做错了什么”,而是记录“在这个特定的上下文中,我的思维模型哪里失效了”。
-
经验集卡片:记录那些在顺境中被验证的方法论。
根据我们的对话帮我整理{xx}复盘的思考结晶: - 在顺境中学到了什么?化经验为能力 - 在逆境中学习,通过失败和犯错来高效学习,化教训为改进 ? - 最终将思考结晶整理为错误集卡片和经验集卡片
ChatGPT 甚至贴心地保留了 Logseq 的 Markdown 格式,直接转化为可以刷的卡片。

四、 明确行动:少即是多
最后是行动。我要求 AI 帮我制定行动方案,原则只有一个:每一条只写一个最核心的行动。
根据我们的对话帮我整理一份下一步行动的方案,包括: - 停止做什么 - 开始做什么 - 继续做什么 - 哪些地方需要改进 记住,每一条只写一个最重要、最核心的行动。

下一年的 OKR
在以上对话的基础上进行修改,补充上自己认为下一年里最重要的事情,然后让 AI 拟定 2026 年的 OKR。依据 SMART 原则,目标被限制在 3 个以内。
{我的目标},请根据这次的复盘拟定下一年的 OKR - 目标不要太多,3 个为上限 - 每个目标的指标也只定 3 个,并且要符合 SMART 原则: - specific :目标要明确具体 - measurable:目标要可量化 - attainable:目标要切实可行、可实现 - relevant:目标要和你相关 - time based:目标要有明确的截止时间

后续,还可以让 AI 继续向下拆解到季度、月度。保存好链接,再把实际行动后的复盘结果丢回对话框进行分析。让 AI 把控你的目标、计划、执行与复盘,减少自我感动和自我放弃,真正做到用数据说话。
结语
以前,我们因为畏惧繁琐的过程而草草了事,或者在自我感动中掩盖了真正的问题。现在,AI 用极高的效率完成数据分析,留给我们时间认真思考。
把“算力”交给 AI,把“思考”留给自己。
这是我今年做复盘的核心逻辑。
one more thing…
本文所使用的复盘方法出自小能熊科学学习的 OKR 系统,感兴趣的朋友可以点击「阅读原文」查看。
